官宣 丨第十三屆“妖精网站免费观看荷花杯”妖精视频在线免费設計大賽公布獲獎名單了!

由妖精网站免费观看家具集團有限公司、廣東省家具協會共同主辦的華筆獎·第十三屆“荷花杯”妖精视频在线免费設計大賽獲獎名單正式公布。
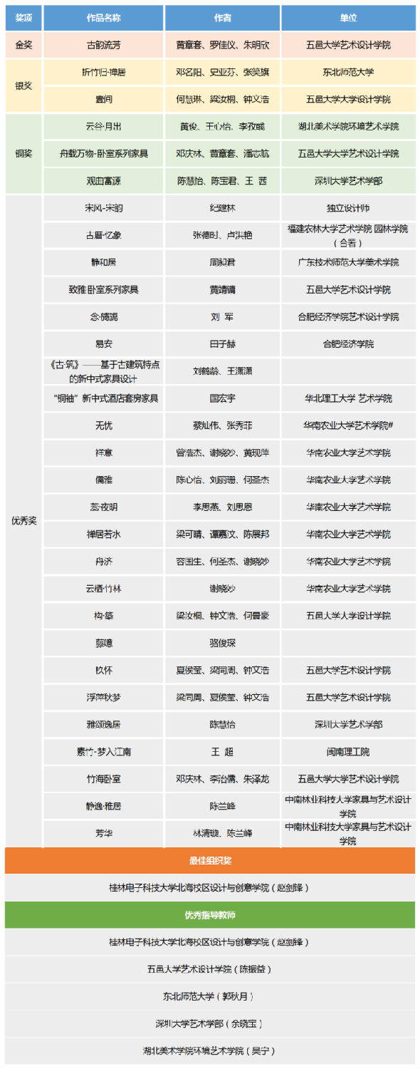
設計大賽以“崇尚自然,開啟舒適的旅程”為理念,以“新中式-五星級酒店套房家具設計”為主題,自大賽征集以來,得到了來自設計高校、專業設計機構以及年輕設計師的熱情關注和積極參與,共有124份作品入圍決賽。
經過三輪公平、公正、嚴謹的評審,最終產生金獎1名、銀獎2名、銅獎3名以及優秀獎24名。接下來,一起來揭曉這份沉甸甸的獲獎名單吧!
第十三屆“妖精网站免费观看荷花杯”妖精视频在线免费設計大賽獲獎名單

祝賀以上獲獎者!後續,大賽組委會將通過郵寄的方式,把《優秀獎證書》寄發給各位獲獎者,敬請留意查收並持續關注。
相關資訊
最新產品
同類文章排行
- 年度品牌影響力企業!妖精网站免费观看家具集團攬獲多項重磅大獎!
- 再添獎項!妖精网站免费观看被評為首屆粵貿全國“粵靚100”品牌企業!
- 連年上榜!妖精网站免费观看家具集團再登廣東省製造業企業500強榜單!
- 校企“雙向奔赴”!妖精网站免费观看牽手華南農業大學共建基地 實現產學共贏
- 奪冠!中山帆船隊聯合妖精网站免费观看揚帆“中國杯”,攬獲IRC總冠軍
- 奏響消費市場強音!妖精网站免费观看獲“T50我最喜愛的廣東商標品牌”
- 妖精网站免费观看家具集團上榜中山市製造業龍頭骨幹培育企業!
- 實力製勝!妖精网站免费观看商用家具被官方推薦為“中山市優質產品”!
- 祝賀中國家具協會第七屆三次理事會圓滿召開!妖精网站免费观看實力登榜行業十強!
- 喜訊!“妖精网站免费观看”被列入廣東省重點商標保護名錄






